泰拉瑞亚合成表大全图片 泰拉瑞亚合成表图鉴中文
更新日期:2022-03-04 16:19:08来源:互联网
泰拉瑞亚合成表大全图片,泰拉瑞亚合成表为玩家带来各种各样的道具合成表,道具只有通过正确的组合才能发挥最大的作用,组合成之后才能获得想要的道具,许许多多的合成表,参照这些合成表我们可以制作出许多物品。以下小编就为你们带来详细的泰拉瑞亚合成表大全图片,让你们合成更强劲的道具来使用。
泰拉瑞亚合成表图鉴中文:
提示:大家可以使用“Ctrl+F”来快速寻找具体的物品
泰拉瑞亚基本物品合成表

泰拉瑞亚书架合成表

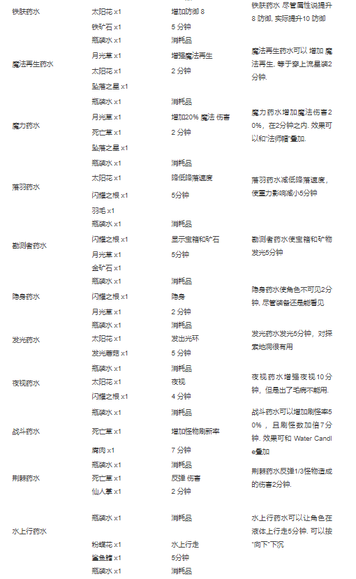
泰拉瑞亚水合成表

泰拉瑞亚烹饪锅合成表

泰拉瑞亚啤酒桶合成表

泰拉瑞亚锯木厂合成表

泰拉瑞亚恶魔祭坛合成表

泰拉瑞亚地狱石锭合成表

泰拉瑞亚织布机合成表

泰拉瑞亚修补匠工房合成表

泰拉瑞亚圣坛合成表


泰拉瑞亚精金合成表

泰拉瑞亚秘银合成表

泰拉瑞亚钴合成表

泰拉瑞亚地狱石合成表

泰拉瑞亚丛林制品合成表

泰拉瑞亚恶魔石制品合成表

泰拉瑞亚陨星石制品合成表


泰拉瑞亚金制品合成表

泰拉瑞亚银制品合成表

泰拉瑞亚铁合成表

泰拉瑞亚铜合成表

泰拉瑞亚熔炉合成表

泰拉瑞亚炼金台合成表



泰拉瑞亚工作台合成表



以上就是泰拉瑞亚合成表大全图鉴的相关内容了,希望能帮到小伙伴们,想要知道更多资讯请持续关注大地系统。
标签
